北京建院发布北京地区方舱医院设计导则
资讯
04-15
2022
2022年2月以来,全国新冠疫情多地频发,上海、吉林、香港等多个地区出现暴发态势。由于境外输入案例突增,再加上目前奥密克戎变异毒株具有高度的传染性,各地疫情防控工作遭遇挑战。3月15日,国务院联防联控机制发布紧急通知,要求各省、自治区、直辖市做好方舱医院(隔离点)建设准备工作以应对疫情变化。
北京市建筑设计研究院股份有限公司作为市属国企,从新中国成立初期北京主要三甲医院,到北京儿童医院门诊楼、北京友谊医院门诊楼、空军总医院、北京协和医院新楼,再到近些年来的首都医科大学宣武医院、海军总医院医疗楼、阜外医院新建楼、首都医科大学附属北京天坛医院(新院区)、宣武医院雄安分院等,完成了大量的医疗建筑作品,积累了丰富的经验,也为整个医疗建筑行业树立标杆。
疫情期间,北京建院又圆满完成小汤山医院、地坛医院、天坛医院、佑安医院、北新桥医院等6家医院共10个防疫应急工程项目的设计任务以及相关发热门诊改造,用过硬的设计水平与医疗主管部门及广大医护工作者同心抗疫,彰显国企担当。

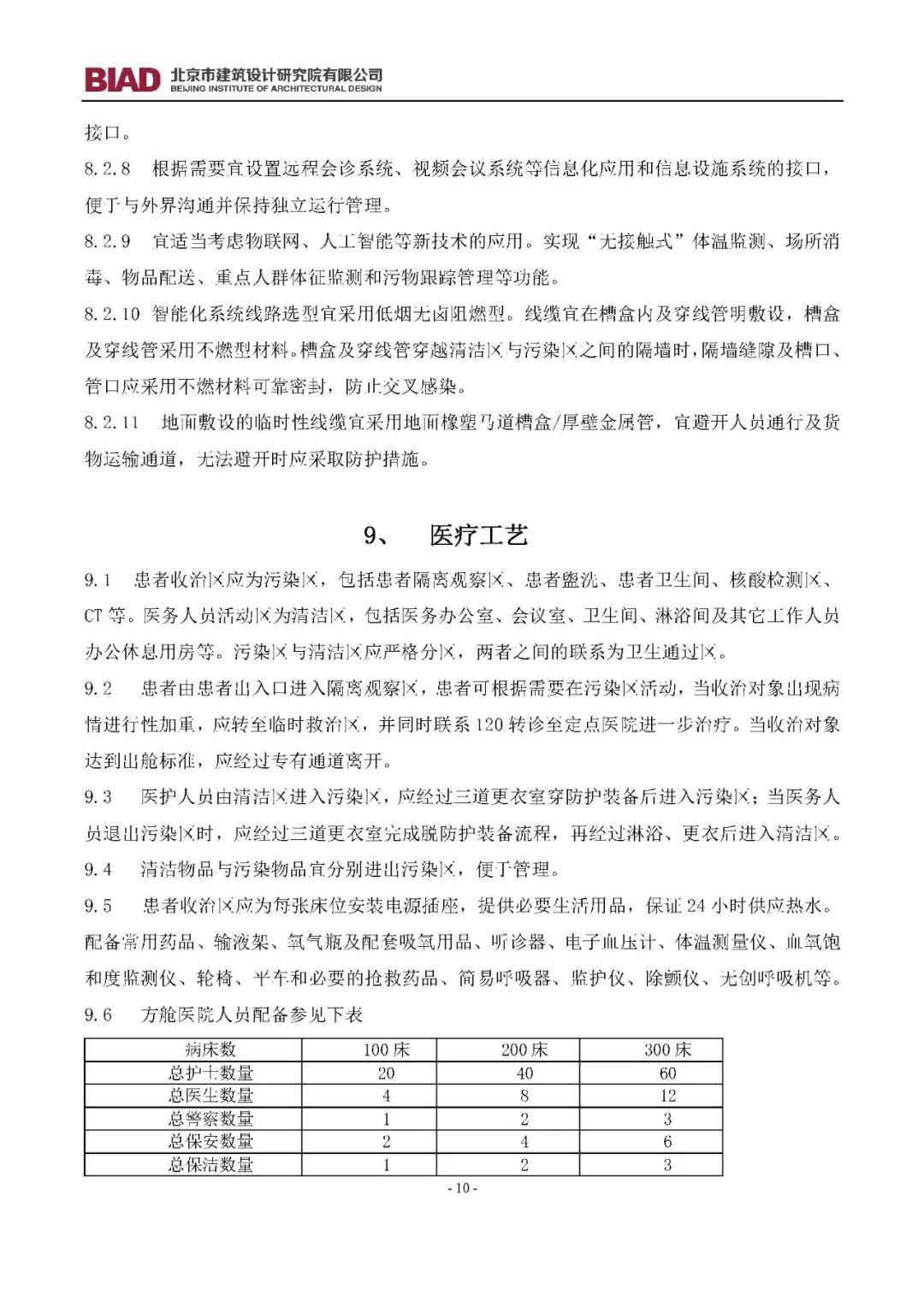
针对近期疫情变化,为了更好地支持各地医疗主管部门及设计企业开展应急改造医院选址及建设工作,在公司党委的领导下,北京建院总结医疗建筑及防疫工程设计经验,编制完成《方舱医院(应急改造临时集中隔离设施)设计导则(试行)》。该导则适用于北京地区快速、集中收治的新冠肺炎轻症患者和无症状感染者的应急改造临时集中隔离设施,总结了选址与场地、建筑设计、建筑结构、建筑给排水、建筑供暖通风与空气调节、建筑电气、建筑智能化、医疗工艺、消防设计等九个方面的系统评估和设计要点,为应急改造临时集中隔离设施提供指导和参考。











